武力“占领”公司!A股再起“抢公章事件”……当当李国庆:我刚被罚
大众报业·风口财经
2021-10-12
海伦哲(300201.SZ)正陷于实控权的激烈争夺中。
10月11日,有媒体报道称,从海伦哲现任董事长、实际控制人金诗玮处了解到,原实际控制人丁剑平于10月9日上午“占领了”公司,并抢走了公司公章及财务章……
公司现任董事长秘书报了警,海伦哲附近的派出所也出了警,另外,海伦哲收到深交所关注函。
“抢公章”事件再起,究竟是怎么回事?
原实控人“占领”公司、抢夺公章
据经济观察网报道,10月9日,从海伦哲现任董事长、实控人金诗玮处了解到,当天上午,海伦哲前任董事长、前实控人丁剑平带了两车保安到公司,“占领了”公司,并抢走了公司公章及财务章,公司现任董事长秘书报了警,海伦哲附近的派出所也出了警。
金诗玮在电话中称,其当天不在徐州,丁剑平带人到公司后,跟公司员工称,同行的人中有人是法院人士,随后丁剑平召开了干部会议,在会议上宣读了徐州经济技术开发区法院出具的行为禁止令,从而提出要全面接管公司。
此次网传抢公章事件的背景是持续半年的公司控制权之争。
公开资料显示,目前,海伦哲的最大股东为江苏省机电研究所有限公司(以下简称“机电研究所”),持股比例为15.64%,丁剑平对公司的持股比例为4.34%,中天泽控股集团有限公司(以下简称“中天泽”)对公司的持股比例为6.09%。
股权关系显示,机电研究所、中天泽集团分别是丁剑平、金诗玮控制企业。

而因为机电研究所、丁剑平均在2020年4月将自己持有的海伦哲股份的表决权委托给中天泽行使,目前海伦哲现任控股股东是持股比例相对不高的中天泽。
到了2021年4月,机电研究所、丁剑平与中天泽、金诗玮的关系破裂,机电研究所和丁剑平想要通过诉讼撤销股份表决权的委托。
今年5月,海伦哲披露,公司股东中天泽近日收到徐州经济技术开发区人民法院发来的传票,案由为与公司有关的纠纷,同时收到原告为丁剑平、被告为中天泽集团的民事起诉。
目前,机电研究所、丁剑平的股份表决权委托诉讼还在进行中,未有最终定论。
实控权争夺乱象“吃”关注函
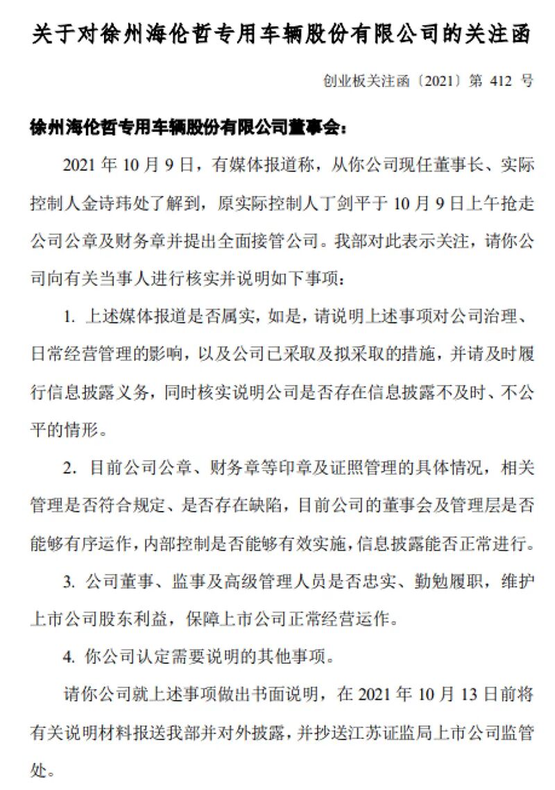
10月11日一早,海伦哲便领到一封关注函。这封关注函,是公司现实控人和原实控人争夺公司实控权事件的又一次升级。
关注函要求公司向有关当事人进行核实,并要求公司说明该事项对公司治理、日常经营管理的影响,以及公司已采取及拟采取的措施等。
同时,关注函要求公司说明目前公司公章、财务章等印章及证照管理的具体情况,相关管理是否符合规定、是否存在缺陷,目前公司的董事会及管理层是否能够有序运作,内部控制是否能够有效实施,信息披露能否正常进行等。
值得一提的是,在上述表决权委托协议时,深交所下发关注函,要求公司说明此次委托表决权方式转让控制权是否合理、审慎等。
在上述协议签署的同时,海伦哲还同步推出了定增预案,拟由金诗玮旗下的深圳中航基金,出资3亿元认购1.15亿股定增股份,发行价格为2.92元/股。然而,该定增预案因种种原因在今年3月终止,为此后双方的矛盾埋下了伏笔。
截至今年上半年,机电研究所仍是海伦哲第一大股东,持股比例为15.64%;中天泽集团为第三大股东,持股比例为6.09%;丁剑平为第五大股东,持股比例为4.34%。
据上海证券报报道,海伦哲的控股权争夺乱象,牵涉多重信息披露不及时不充分等问题。随着监管层的介入,此中的复杂案情或有望能水落石出。
资料显示,海伦哲2011年登陆创业板,上市之初公司主要从事研发、生产经营高空作业车,2012年开始进入军品及消防车的研发和生产经营业务领域,目前公司也从事LED显示屏智能驱动电源和小间距LED显示面板的研发、生产和销售。
截至10月12日午间收盘,公司股价只有3.60元/股,最新市值为37.47亿元。
当当网“抢公章案”曾引发广泛关注
此前,李国庆抢当当公章事件曾引起市场广泛关注。
2020年4月26日,当当网副总裁称,李国庆进入公司抢走当当网公章,已经报警。李国庆回应称,接管当当网公司公章、财务章只是第一步,下一步将组班子,第三步就是进驻当当。
另据中国新闻网报道,2020年4月26日深夜,当当网再发声明以及内部信回应李国庆抢当当公章一事,声明称,今天早晨,李国庆带着4个穿黑衣的人,突入闯入当当办公区,现场保安阻拦不及,李国庆动手抢走几十枚公章、财务章……
一段抢公章现场视频显示,李国庆在当当办公室内从容将公章装进背包,期间无人阻拦。

2021年3月15日,北京法院审判信息网公布了北京当当网络信息技术有限公司与李俭等财产损害赔偿纠纷一审民事裁定书。
“李国庆抢公章”案一审裁定书公布
裁定书显示,原告当当网诉称,李国庆与薛刚、邹培培、张巍、李俭,五名被告非法侵入当当网公司的办公场所,以武力控制住保安,几人在李国庆指挥下,破坏防盗系统、损坏防盗门、损坏三个保险柜,李国庆强行带走含当当网公司在内的多家公司的公章、财务章、法人人名章、合同章与U盾等财产。2020年7月8日,北京市公安局朝阳分局决定给予李国庆行政拘留十日的行政处罚。五名被告给当当网公司造成了经济损失,故诉至法院,要求李国庆向当当网公司赔偿经济损失107021元(暂计)……
当当网成立于1999年11月,由俞渝、李国庆夫妇联合创立,但“夫妻店”佳话终反目。
大众报业·风口财经综合整理
素材来源:观察者网、经济参考报、上海证券报、北京商报、中国新闻网、每经网

编辑:张亭旺